附件为制造业74页PPTX文件。
一、数字化转型中的核心问题:数据架构不匹配
在数字化转型的浪潮中,许多制造企业已经开展了信息化建设,部署了各种系统,如ERP、MES、WMS、PLM、SRM等,但在经营分析、跨部门协同、主数据贯通、业务优化等方面,企业却常常发现,系统虽多,数据虽多,真正能支撑经营与管理的数据能力却始终没有建立起来。
这个问题的核心并不是数据本身的缺乏,而是企业在数据管理上的“顶层设计”存在严重缺失。今天的制造企业,想要进行数字化转型,不仅仅是“建数据平台”或“做几个报表”,更关键的是,如何从业务战略和管理需求出发,重新审视数据在企业中的定位,并系统性地进行数据架构的规划和设计。
二、数据架构顶层设计:不只是技术,更是业务的战略基础
对于大型制造业企业来说,数据架构设计并不是一个简单的技术问题,而是一个涉及业务架构、应用架构、数据架构和治理机制的系统工程。如果没有完整的统一设计,企业的数据资源将长期处于分散建设、重复维护、口径不统一、责任不清的状态。系统之间看似互联,实则无法有效协同;数据看似海量,却无法支撑企业的经营与管理。
所以,数据架构的顶层设计不仅仅是技术系统的建设,更是对企业数据资源的战略性管理。
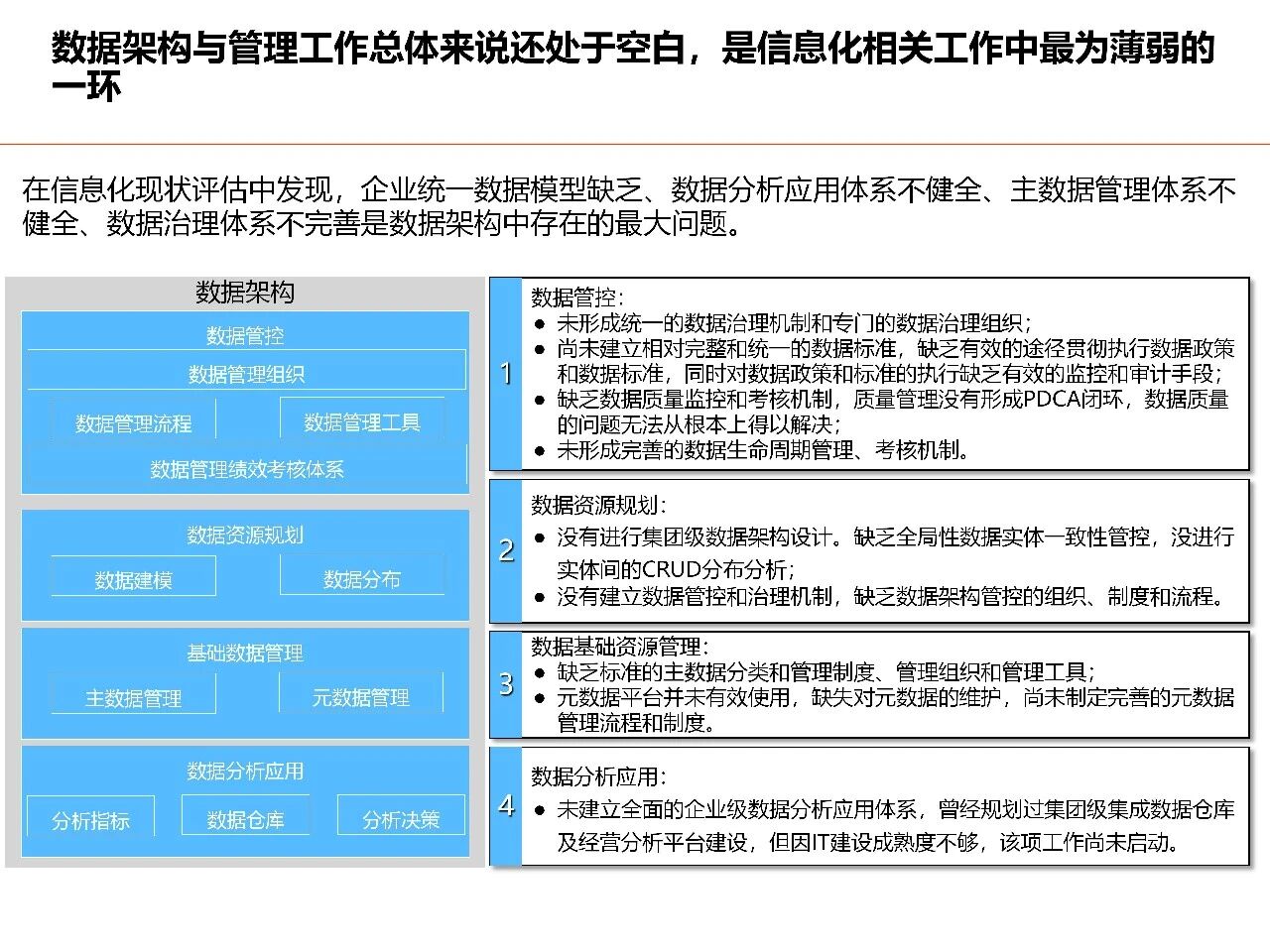
三、常见问题:制造企业数据架构的四大痛点
1. 缺乏统一的数据模型
许多企业在多个系统中都有数据,但不同系统对关键对象(如客户、供应商、物料、项目等)的定义不一致,导致了数据的“口径漂移”。这种问题看似是数据质量问题,实则是缺乏统一的数据模型和数据标准。
2. 缺乏系统的数据资源规划
虽然企业部署了各种信息化系统,但并未系统梳理出“企业到底有哪些关键数据资产”。这种数据资源没有形成清晰的全景图,导致数据流转不畅,数据责任不明确。企业的数据仍停留在“业务附属品”的层面,而非“企业资产”的高度。
3. 主数据管理不到位
主数据(如客户、物料、设备等)在跨部门协作中起着至关重要的作用,但很多企业缺乏有效的主数据管理体系。没有标准、流程、组织和平台的支撑,主数据管理往往仅停留在口号层面,无法确保跨系统、一致性的管理和应用。
4. 数据治理和应用“两头弱”
很多企业的数字化建设在“数据治理”和“数据应用”上存在明显薄弱。数据治理缺乏明确的组织和流程,导致数据管理无序;数据应用未形成企业级的数据分析体系,缺乏持续闭环,导致企业在决策时无法充分利用数据的价值。
四、从顶层设计入手,打造完整的数据架构体系
为了弥补上述痛点,制造企业需要从顶层设计开始,构建一个完整的数据架构体系。这个体系不仅仅是技术层面的框架,更是业务、治理、管理的统一体。完整的数据架构设计至少应包括以下五个层面:
1. 数据架构设计原则
数据架构的基本原则必须先行明确。例如,关键数据必须有唯一、可信的数据源;系统之间的数据共享不能以口径漂移为代价;分析系统的数据链路必须标准化、可追溯;数据的生成、维护、使用和变更必须有明确的责任边界。明确这些原则,能为后续的技术开发、接口设计、主数据管理和数据治理奠定基础。
2. 企业级数据资源规划
企业需要基于业务能力蓝图,对研发、采购、生产、仓储、物流、销售、财务、人力等领域的关键数据进行梳理,形成数据实体视图、数据关系视图和数据分布视图。这一步不仅帮助企业“摸清家底”,还让企业对数据资产有了统一的认知,为后续的数据集成、分析和治理提供明确方向。
3. 主数据和元数据管理
主数据管理解决的是“关键数据是否唯一、标准是否统一”的问题;元数据管理则解决“数据含义是否清楚、口径是否统一、来源是否可追溯”的问题。主数据平台不仅仅是一个系统,它是“标准 + 流程 + 组织 + 平台”四位一体的综合管理体系。
4. 数据分析与应用体系
数据架构的最终目标是通过数据支持业务决策。因此,数据架构设计必须考虑到企业的经营分析、成本分析、供应链优化等业务需求,确保数据能够服务于实际的管理和决策。数据仓库和分析应用体系应根据企业的实际应用场景进行定制,避免“数据多,价值少”的现象。
5. 数据治理与管控机制
数据治理的核心是明确数据的责任和规则,并通过制度、流程和考核机制,将数据治理从项目任务转化为常态化运营能力。这不仅仅是IT部门的职责,更是业务部门和管理层共同的责任。
五、从顶层设计到落地:数据架构建设的分阶段推进
对于大型制造业企业来说,数据架构顶层设计并非一蹴而就的。最现实的路径是分阶段推进:先规划、后治理、再平台、再应用。
- 第一步:完成企业级数据架构规划
明确数据现状和目标架构。 - 第二步:优先夯实主数据管理体系
确保数据一致性和标准化。 - 第三步:建立数据治理组织和机制
确保数据治理常态化。 - 第四步:建设统一的数据平台和分析应用体系
提升数据的应用价值。 - 第五步:将数据能力嵌入经营管理闭环
确保数据能够真正支持决策。
六、74页制造业数据架构PPT



EA之家 » 重构数据架构,推动制造企业数字化转型,附74页PPT案例