附件为43页可编辑PPTX文件。
很多企业在推进数据工作时,往往同时走在两条路上:一条是治理,强调标准、制度、流程、考核;另一条是建设,强调数据平台、主数据系统、数据中台、数据湖和分析应用。两条路看上去都很重要,也都投入了不少资源,但真正进入运行阶段之后,企业仍然会反复遇到同样的问题:数据定义不统一,主数据口径冲突,不同项目采用不同建模方式,系统之间的数据流向不清,平台集成度不足,质量问题反复出现。结果就是,企业拥有越来越多的数据,却始终难以形成稳定、持续、可信的数据支撑能力。
这类问题之所以长期存在,关键并不只是治理制度不够完善,也不只是技术平台不够先进,而在于企业缺少一套能够真正落地的数据架构。所谓“落地”,并不是画出几张蓝图、定义几个原则,而是能够把业务对象、数据模型、技术平台、生命周期管理和责任体系串联起来,形成一套可以持续运行的管理机制。没有这样的架构承接,治理很容易停留在制度层;没有治理机制保障,架构又容易停留在设计层。真正有效的数据工作,必须让数据架构成为治理的骨架,让治理成为架构持续运行和演进的机制。
一、数据问题从来不是单点问题
企业最常见的误区,是总想从某一个点切入解决数据问题。有的企业把重点放在数据质量上,希望通过清洗、校验和考核提升可信度;有的企业把重点放在主数据上,希望通过统一编码和统一口径解决跨系统冲突;也有的企业把重点放在平台建设上,希望通过中台、湖仓或报表平台把数据集中起来。
这些做法都不能说错,但如果缺少整体架构,很容易变成局部修补。因为数据问题本质上不是单点问题,而是组织责任、业务语义、系统设计、技术实现和运行管理共同作用的结果。一个字段口径不一致,背后可能是数据定义没有统一;一个主数据反复冲突,背后可能是数据归属不清;一个系统集成困难,背后可能是概念模型和逻辑模型没有统一;一个报表长期不被业务信任,背后可能是质量管理、服务要求和使用权限都没有形成闭环。
因此,数据治理真正要解决的,不只是某一类数据问题,而是建立一套完整的数据管理体系。这个体系至少要同时回答三个问题:谁负责,管什么,按什么流程管。只有这三个问题同时清楚,数据治理才有可能从专项动作变成企业能力。
二、治理能否落地,首先取决于责任结构是否成立
很多企业的数据工作长期处于两个极端之间:要么完全由 IT 主导,业务部门只负责提需求;要么完全寄希望于业务部门,IT 退化为开发和运维执行。前一种模式的问题,是数据容易脱离业务语义;后一种模式的问题,是数据缺少统一的架构约束和技术标准。
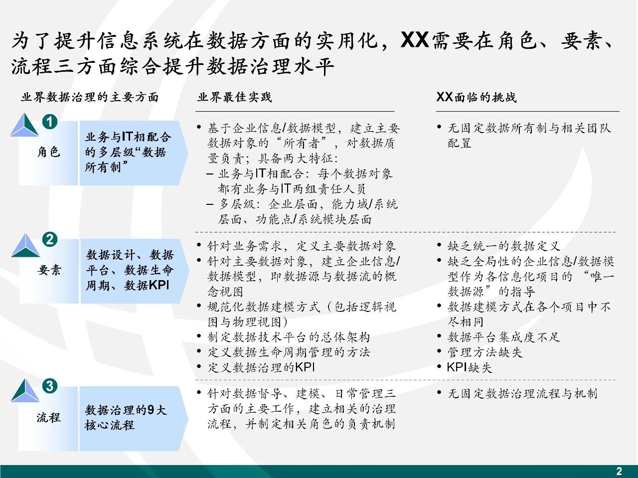
更合理的方式,是建立业务、架构、运维三方协同的责任结构。业务侧负责数据定义、分类、质量和价值传递,解决“数据是什么、归谁负责、为什么重要”的问题;架构侧负责概念建模、逻辑建模、物理建模和企业级数据架构维护,解决“数据如何被统一表达和共享复用”的问题;运维侧负责物理实现、性能、可用性、备份恢复、安全和持续性保障,解决“数据如何稳定运行”的问题。这样的分工意味着,数据不再是某个部门的局部资源,而成为需要共同负责的企业级资产。
如果责任结构没有建立起来,后面的制度、流程和平台建设就很容易流于形式。因为没有明确的责任主体,标准无法真正执行,模型无法持续维护,问题也无法有效升级。很多企业的数据治理迟迟见不到成效,根本原因并不是制度写得不够细,而是责任体系没有立起来。
三、数据治理要落地,必须先把“管什么”讲清楚
与“谁负责”同样重要的问题,是“到底管什么”。很多企业做数据治理时,制度不少,规范也不少,但真正进入执行层面却发现对象并不清晰。原因在于,治理对象没有被架构化定义。
真正需要纳入治理的,至少包括四个层面:数据设计、数据技术平台、数据生命周期管理和数据治理指标。其中,最基础也最关键的是数据设计。因为一切后续的集成、共享、分析和治理,归根到底都要建立在清晰的数据对象和统一的数据语义之上。
现实中很多企业一开始就讨论表结构、接口、报表口径,实际上是直接跳到了物理层和应用层,跳过了更基础的工作:先定义主要数据对象,再建立概念模型,再形成逻辑模型,最后才进入物理实现。顺序一旦颠倒,同一个客户、物料、项目、合同,就可能在不同系统里拥有不同的定义和不同的字段表达。这样做出来的系统也许能上线,但很难形成真正统一的数据体系。
因此,数据架构首先不是技术问题,而是语义问题。只有先把业务对象说清楚,把数据对象的责任、属性、来源和共享关系说清楚,后面的模型、系统和平台才有统一的基础。
四、数据架构的核心,不是画图,而是建立映射关系
数据架构之所以重要,不是因为它能画出更完整的模型,而是因为它能够建立一条从业务到数据、从数据到系统的映射链路。企业真正需要的,不是孤立的字段字典,也不是脱离业务的 ER 图,而是一条完整的关系链:业务能力模块—数据对象—应用系统或系统模块—数据属性与字段。
只有把这条链路打通,企业才能真正回答几个关键问题:某个数据对象由谁产生、由谁维护、被谁使用、流向哪些系统、在哪些流程中被共享、字段口径是否一致、变化会影响哪些业务和应用。数据架构的价值,恰恰就在于让这些问题不再依赖经验判断,而是能够被统一定义、被持续维护、被纳入治理。
这也是为什么很多企业在数据建模上投入不少,但效果依然有限。问题往往不在于模型不够细,而在于模型没有进入业务和管理闭环。概念模型只要停留在文档层,逻辑模型只要停留在设计层,物理模型只要停留在开发层,它们就无法真正支撑企业级治理。只有当模型进一步进入权限管理、质量控制、系统集成和变更影响分析,数据架构才真正从“设计成果”变成“运行能力”。
五、数据治理不是质量管理,而是全生命周期管理
在很多企业里,“数据治理”经常被理解成“数据质量管理”。当然,质量管理非常重要,但这只是治理的一部分,而不是全部。真正完整的数据治理,至少应覆盖这样几类核心活动:定义数据对象、保证数据质量、管理数据服务水平、维护数据模型与架构、管理性能与容量、保障可用性、执行备份与恢复、管理业务持续性,以及控制数据安全。
这套体系的价值,在于它体现了一种端到端的数据治理观。治理不是发生在数据产生之后,而是贯穿数据对象定义、建模、实施、使用和保障的全过程。也就是说,数据治理不是某个环节的补救动作,而是一套覆盖全生命周期的管理机制。
尤其值得重视的是,数据治理必须把业务目标翻译成可衡量、可监控、可追责的数据服务要求。很多企业里,业务部门说“数据不可用”,IT 部门说“系统运行正常”,双方说的都可能是真的,但问题在于中间缺少一层服务级别语言。只有把业务流程目标转化为数据可用性、及时性、性能、容量、恢复时间和安全要求,业务与技术之间才可能围绕同一套标准协同工作。
六、KPI 不是为了考核,而是为了衡量数据是否真正支撑业务
数据治理的另一个常见误区,是过于强调准确率,把治理效果收缩成单一质量指标。事实上,真正有意义的数据治理指标,应该是多维度的。除了准确性,还应当覆盖完整性、合规性、一致性、持续性、及时性、可达性和安全性等方面。
原因很简单。对业务来说,一份完全准确但严重滞后的数据,不一定比一份略有偏差但能及时支撑决策的数据更有价值;一份口径无误但很难访问的数据,也谈不上真正可用。数据治理 KPI 的意义,不在于让企业多一套考核表,而在于帮助企业从经营和运行视角,而不是从单一技术视角,来判断数据是否真正产生了支撑作用。
七、数据架构真正难的,不是设计,而是持续运营
很多企业并不缺方案,也不缺制度,真正缺的是管理节奏。数据架构为什么常常在项目结束之后就逐渐失效?数据治理为什么往往在启动阶段声势很大、运行一段时间后就慢慢弱化?根本原因通常不在于设计本身,而在于缺少持续运营机制。
数据治理要成为企业能力,必须形成结构化的管理节奏:既有自上而下的方向设定,也有自下而上的问题升级;既有管理层面的决策机制,也有业务、架构、运维之间的协同机制。没有节奏,治理就只是一次性动作;没有升级机制,问题就会长期沉在项目和部门内部;没有跨部门协同,数据就不可能真正成为企业级资产。
也正因为如此,数据架构不能被理解为技术架构的附属层。它实际上是连接业务架构、应用架构和技术架构的关键中层。业务架构定义能力和对象,数据架构定义语义和结构,应用架构承载功能和流转,技术架构负责实现和保障。四层只有联动起来,企业的数据治理才可能真正落地。
八、数据架构建设的现实起点,是先跑通少数高价值数据域
对于大多数企业而言,数据架构建设最现实的起点,并不是一开始就追求全域蓝图、全量对象和全口径统一,而是先在少数高价值数据域里形成真正可闭环的方法。客户、产品、物料、项目、财务等核心对象,通常都是更可行的切入点。
围绕这些核心对象,先建立清晰的数据定义、统一的概念模型、规范的逻辑标准、明确的权限模型,以及相应的质量、服务级别和安全要求,再通过明确的管理节奏把它们真正运行起来。只要一到两个关键数据域能够跑通,数据架构就不再只是设计文件,而会逐渐成为项目建设、系统改造和治理提升的共同语言。
九、43页可编辑PPTX文件



EA之家 » 没有数据架构,数据治理很难落地,附43页案例