附件为43页可编辑PPTX文件。
在企业迈向规模化、标准化与数字化的过程中,流程已经从“操作步骤集合”演变为贯穿战略落地、组织协同与价值创造的基础运行机制。
现实中,许多企业制度完善、组织健全、系统齐备,但仍然存在协同效率低、执行偏差大、风险控制滞后、战略难以穿透等问题。问题表象在执行,根源往往在于流程缺乏统一治理与持续运营机制支撑,导致流程“存在于文件中,而非运行于组织中”。
流程治理的关键,不是增加约束,而是让企业运行具备一致性、可控性与可优化性。
一、流程治理的核心定位:企业运行的结构底座
流程是企业管理体系中最基础的运行结构,承载政策执行、内控要求、风险防控与跨部门协同等关键管理逻辑。
它位于战略与执行之间,是将管理意图转化为可执行路径的核心载体:
-
政策通过流程实现结构化落地 -
组织围绕流程形成职责分配 -
IT系统对关键流程进行固化与加速,但不替代流程逻辑本身
从企业运行视角看,流程治理的价值集中体现在四个方面:
首先,通过剔除非增值活动提升整体运营效率;其次,通过标准化执行提升结果稳定性与可预期性;再次,通过端到端流程设计打破部门边界,强化协同能力;最后,通过价值链一体化管理,实现客户价值与企业价值的统一表达。
长期来看,流程治理能力直接决定企业的成本结构、风险边界以及业务复制能力,是组织成熟度的重要标志。
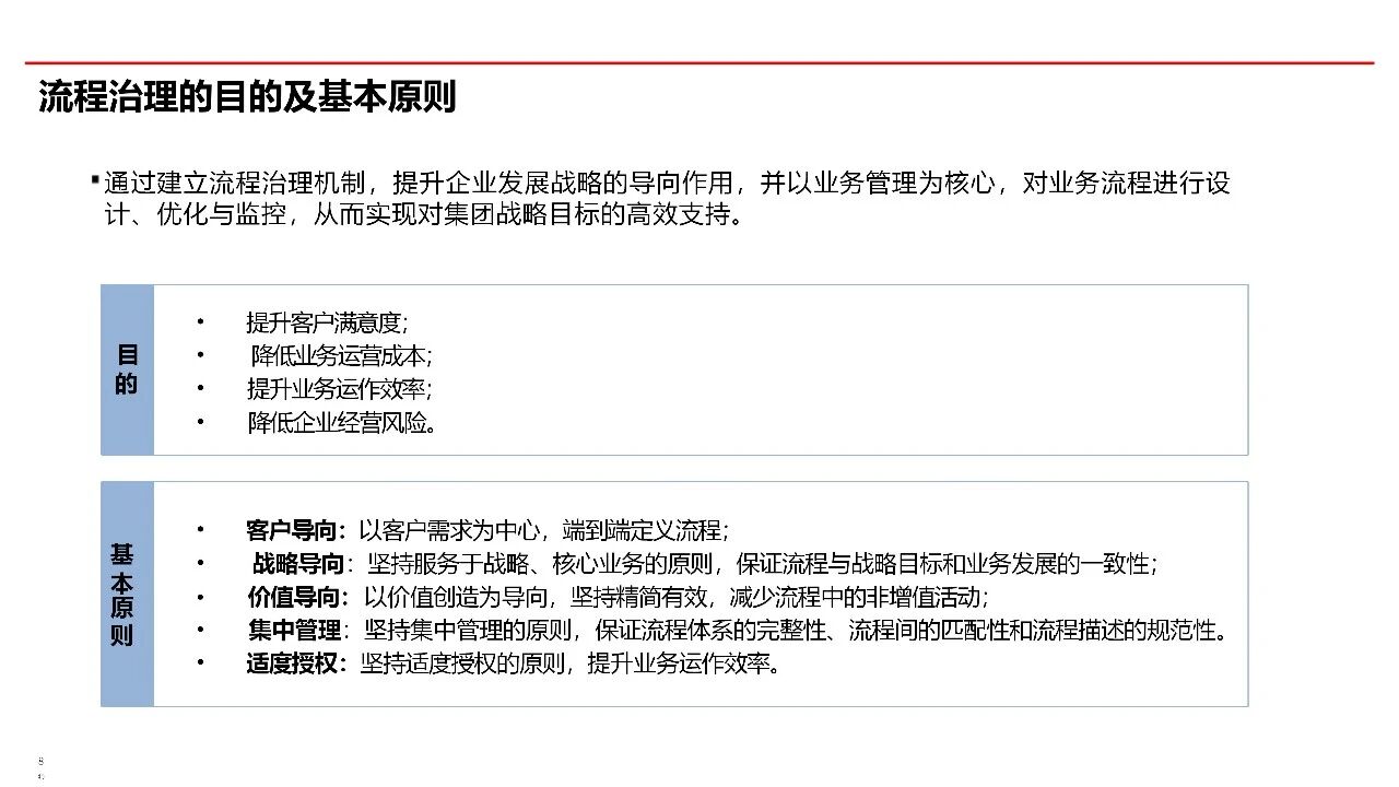
二、流程治理的基本原则:确保体系稳定运行
流程治理必须建立清晰的约束逻辑,否则容易演变为局部优化或形式化建设。
核心原则包括五项:
客户导向流程设计必须以外部客户价值为起点,而非内部管理便利性。
战略对齐流程体系必须服务企业战略目标,而不能独立演化。
价值优先持续压缩冗余与非增值环节,避免流程形式化。
统一标准建立统一的流程架构、建模规范与表达体系,避免体系割裂。
适度授权在风险可控前提下合理下放决策权,实现效率与管控平衡。
这五项原则共同构成流程治理的边界系统,决定体系的稳定性与一致性。
三、流程治理运营架构:三层结构形成闭环
流程治理能否落地,关键取决于是否具备稳定的组织承载结构。
企业通常需要构建三层运行体系:
决策层:管理标准化决策委员会
负责流程体系的顶层设计与重大事项决策,包括流程规划审批、跨域问题裁决以及与战略一致性的监督。
这一层解决方向与规则问题。
管理层:流程管理办公室
作为流程治理的日常中枢,承担体系建设、标准制定、工具方法输出与运行监控职责,同时推动流程优化与能力建设。
这一层解决机制与推进问题。
执行层:流程责任主体
分布在各业务领域,是流程运行与优化的直接责任单元,负责流程设计落地、执行监督与持续改进。
这一层解决落地与执行问题。
三层结构的核心价值不在分工,而在于形成“决策—管理—执行”的闭环运行机制。
四、流程生命周期治理:从构建到持续优化
流程治理不是项目型工作,而是持续运行体系,覆盖完整生命周期:
需求输入来自业务问题、绩效分析与变革需求,是流程优化的起点。
结构规划基于统一架构对流程进行分层分级设计,避免局部优化。
流程设计明确活动链路、职责边界与控制节点,确保可执行性。
运行监控对执行过程进行持续跟踪,识别偏差并及时纠正。
审计评估通过独立评估机制识别系统性问题与改进空间。
持续优化基于反馈结果推动迭代,实现结构性改进。
这一机制的本质,是让流程具备自我演进能力。
五、流程绩效管理:用数据定义流程质量
流程治理的有效性必须通过量化体系进行验证。
核心评价维度包括:
-
效果:是否满足业务与客户要求 -
效率:时间、成本与资源消耗水平 -
风险:合规执行与内控有效性 -
弹性:应对变化与复杂场景的能力
通过将流程绩效与组织绩效、岗位绩效联动,可以推动流程治理从“制度约束”转向“行为驱动”。
六、数字化赋能:提升流程可视性与可控性
数字化是流程治理从静态管理走向动态运行的关键支撑。
其核心能力体现在:
-
流程建模与统一管理 -
全流程运行监控与追踪 -
异常识别与预警机制 -
数据分析与运行可视化 -
与业务系统的深度集成
数字化的本质,不是把流程搬到系统中,而是让流程“可感知、可分析、可优化”。
七、长效保障机制:确保体系持续运行
流程治理的难点不在建设,而在持续运行。
必须建立四类保障机制:
人才机制:构建专业流程管理队伍,保障持续运营能力培训机制:提升全员流程意识与执行能力文化机制:推动流程思维内化为组织行为方式沟通机制:通过跨部门协同机制解决运行摩擦
这些机制共同决定流程治理体系能否长期稳定运转。
八、企业流程治理机制案例,43页PPT








EA之家 » 企业流程治理机制构建与运营实践,附43页PPT案例