附件为52页PPTX文件。
应用架构设计首先不是识别功能,也不是梳理现有系统,而是确定应用系统的层级结构。只有先把应用域、应用组、一级应用系统和系统内部构件这几个层次立起来,功能、数据、角色和现有系统之间的归属关系才有稳定基础。因而,应用架构设计的本质,不是简单罗列能力,也不是一次性画出系统边界,而是在先行建立系统层级之后,再通过下层能力、流程关系和构件归属的不断检验,对上层结构持续校正,最终形成稳定的应用结构。
一、应用架构的起点,不是功能清单,而是系统结构
很多应用架构之所以做到最后沦为“功能汇总表”或者“现状系统图”,根本原因并不在于分析不够细,而在于起点就错了。一开始就从功能出发,看起来容易推进,实际上会带来两个直接后果:一是功能不断增加,但不知道应当归属于哪个系统;二是系统边界始终模糊,最后只能出现多个系统共同承担同一类能力、同一类数据被多处维护的局面。功能可以被识别,但功能不能自己决定归属;真正决定归属的,只能是系统层级。
因此,应用架构设计的第一步,必须先回答一个结构性问题:企业应用世界究竟由哪些层级的应用元素构成。只有这个问题先被回答,后续所有功能、数据、角色和服务,才有可能被放入一个清晰、稳定的结构中。应用架构从来不是在“功能池”里分配任务,而是在既定的系统结构中确定职责。
二、AD、AG、APP,不是概念堆砌,而是系统层级的建立过程
应用架构之所以需要 AD、AG、APP,不是为了把系统讲复杂,而是为了建立一个有秩序的系统层级。AD 是 Application Domain,即应用域。它界定的是企业应用版图中的领域边界,回答的是“企业应用首先应当按哪些领域来组织”。AG 是 Application Group,即应用组。它不是简单的业务分类,而是领域内部的治理分组,用来组织一组强相关的一级应用系统。再往下是 APP。APP 虽然被称为一级应用系统模块,但在规划语义上,它已经可以视为一级应用系统单元,也就是一个能够独立承接一组紧密相关业务活动的系统对象。
这三层的意义,不在于层级本身,而在于它们共同完成了一件事:先把企业应用的主结构立起来。AD 解决领域边界,AG 解决分组治理,APP 解决一级系统归属。没有这三层,应用架构就会停留在业务讨论层;有了这三层,应用架构才真正进入系统组织层。换句话说,AD、AG、APP 不是给功能找帽子,而是给系统立骨架。
三、只有一级系统还不够,应用架构必须继续进入构件层
如果设计停留在 APP 层,应用架构虽然已经有了一级系统,但仍然偏粗。原因在于,一个一级应用系统内部往往同时包含多类业务对象、多段流程环节和多种职责差异。如果不继续向下分解,所谓一级系统很快就会膨胀为一个什么都想承接、什么都难以界定的能力容器。这样的系统在规划阶段看似完整,一进入建设阶段就会暴露出内部职责混乱、功能耦合严重、演进困难等问题。
这正是 ABB 存在的理由。ABB 可以明确为 Application Building Block,即应用构件。它不是普通功能分组,而是一级系统内部可建设、可组合、可治理的结构单元。一个 ABB 应当围绕特定业务需求组织,由一组紧耦合功能构成,并保持构件内高内聚、构件间低耦合。到了这一层,应用架构才真正从“系统划分”进入“构件设计”。APP 解决的是一级系统承接什么业务能力,ABB 解决的是一级系统内部由哪些构件来支撑这些能力。没有 ABB,一级系统只是规划对象;有了 ABB,一级系统才具备可建设性。
四、功能识别不是起点,而是系统和构件建立之后的能力展开
当 APP 和 ABB 的层级关系建立起来以后,应用架构才真正进入功能设计阶段。这一点很关键。因为功能并不是悬空存在的,功能必须属于某个构件,构件必须属于某个系统。也正因如此,功能设计不应被理解为“尽可能把需求列全”,而应被理解为“在既定系统—构件结构中,明确每个构件到底承担哪些能力”。
这意味着,功能项应当能够对应明确的业务对象和业务动作,而不能停留在抽象管理概念上;进一步细化到功能子项,也不是为了把系统无限拆碎,而是为了使构件能力足以支撑具体业务步骤。功能一旦脱离构件和系统单独识别,就会变成无主能力;功能只有进入归属链条,才会成为应用结构中的真实内容。功能设计的价值,不在于把事情说得更细,而在于把能力放回它应在的位置。
五、应用架构不是一次性定型的,而是在由下向上的校正中逐步稳定
应用架构设计最重要的方法论,不是自上而下分层,而是先立上层结构,再由下向上完成校正。上层的 AD、AG、APP、ABB,最初都只是结构假设;它们究竟是否成立,最终要靠下层能力、业务流程、逻辑实体和功能归属来检验。如果下层能力无法自然收敛到既定构件中,如果构件无法稳定归属于既定系统中,那么问题就不在功能,而在上层结构本身。
所以,应用架构的真实过程,不是“先把层级画对,再往里面填内容”,而是“先提出层级框架,再用下层事实不断检验”。先根据业务和领域关系建立 AD、AG、APP 的主结构,再在 APP 之下识别 ABB;随后结合业务对象、流程动作和功能归属,观察这些下层元素究竟自然汇聚到哪个 ABB、哪个 APP;如果归属关系与原先结构不一致,就必须回过头调整构件划分和系统边界。所谓反复矫正,本质上就是由下向上的定型过程。真正稳定的架构,不是一次画对的,而是被不断推实的。
六、系统结构成立之后,还要让职责、映射和协作三类关系闭合
一套应用架构是否成熟,最终不取决于画了多少层,而取决于关系是否闭合。首先要闭合的是职责关系。每个 APP 和 ABB 必须清楚承接什么业务能力、处理什么业务对象,职责既不能重叠,也不能悬空。其次要闭合的是映射关系。业务步骤、业务角色、数据对象和现有系统,都必须能够映射到相应的应用元素上,否则架构只能停留在抽象层。再次要闭合的是协作关系。系统与构件之间如何交互、如何复用、哪些能力应当沉淀为服务,也必须被明确设计出来。
这三类关系一旦建立起来,应用架构就不再只是一个层级命名体系,而会转化为真正可建设、可治理、可演进的系统结构。系统层级解决的是“有哪些元素”,功能归属解决的是“这些元素承载什么能力”,职责、映射与协作解决的是“这些元素如何在现实中运行起来”。只有这三层问题连成一体,应用架构才算真正成立。
七、应用架构设计的真正难点,不在分层,而在收稳结构
从表面看,应用架构设计似乎是在做层级划分;但更深一层看,它真正处理的其实是结构稳定性问题。先定系统层级,是为了建立结构假设;再校正能力归属,是为了检验这种结构假设能否成立。凡是下层能力无法稳定承接、上层边界无法经受检验的系统划分,都只能算暂时性的分组,不是真正的架构。
因此,应用架构设计的本质,可以概括为一句话:先根据业务和领域关系建立系统层级,再通过能力、流程、构件与系统之间的逐步归属,对上层结构持续校正,最终形成一套职责清楚、关系稳定、可以映射现实系统并能够支撑服务复用的应用结构。应用架构的难点,从来不在于列出多少功能,也不在于画出多少层级,而在于能否建立一个经得起下层能力检验的系统结构。真正成熟的应用架构,不是被画出来的,而是在不断校正中被收稳的。
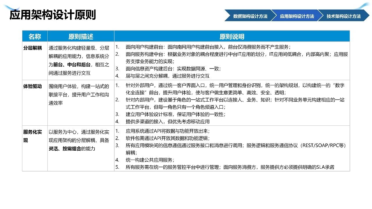
八、华为应用架构设计方法



EA之家 » 应用架构设计方法:先定系统层级,再校正能力归属,附华为案例方法